Risk Management Flow

Modified on Thu, 6 Oct, 2022 at 12:59 PM


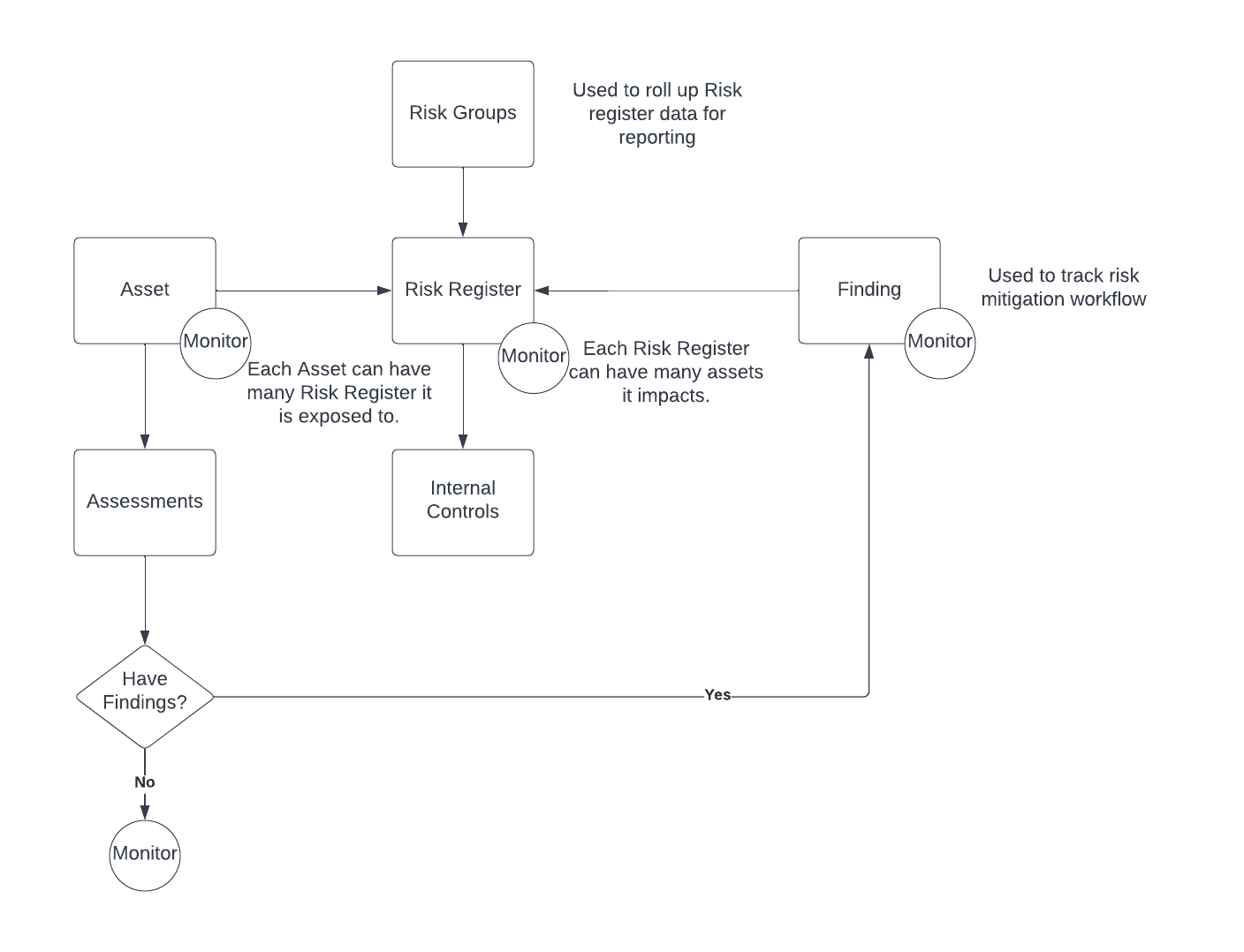
Risk Management Framework

 


Risk Register Interactions

 

Was this article helpful?

That’s Great!

Thank you for your feedback

Sorry! We couldn't be helpful

Thank you for your feedback

Let us know how can we improve this article!

Select at least one of the reasons

Feedback sent

We appreciate your effort and will try to fix the article